شارك باحثون من جامعة طيبة في اكتشاف جين جديد مرتبط باضطرابات النمو العصبي، ضمن دراسة علمية نُشرت أخيرا في مجلة Nature Cell Biology، وقادها فريق بحثي من University of Texas Southwestern Medical Center.
ويأتي هذا الاكتشاف ضمن تعاون علمي دولي ركّز على تحليل الطفرات الجينية المسببة لاضطرابات في نمو الدماغ لدى الأطفال.
وقد شارك في هذا الجهد البحثي فريق من مركز الجينات والأمراض الوراثية وكلية الطب بجامعة طيبة ضم كلا من الدكتور سلمان باسط، والدكتور جميل هاشمي، والدكتور ماجد اللقماني، الذين ساهموا في جمع وتحليل بيانات جينية سريرية تمثل عددا من الحالات النادرة.
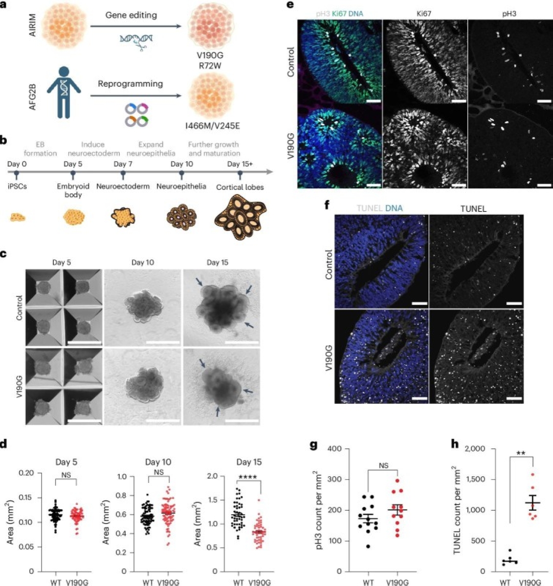
وتمكنت الدراسة التي شملت عينة من 24 مريضا ينتمون إلى 13 عائلة، من بينها ثلاث أسر سعودية من تحديد جين جديد يُعرف باسم AIRIM (C1orf109)، تبيّن أن الطفرات فيه تؤدي إلى خلل في نمو الدماغ في مراحله المبكرة، ما يفتح آفاقا جديدة لفهم آليات الاضطرابات العصبية الوراثية، وتطوير تدخلات علاجية ووقائية دقيقة.
وتأتي هذه المشاركة البحثية من باحثي جامعة طيبة امتدادا لسلسلة من المساهمات العلمية الفاعلة التي قدمتها الجامعة في مجال اكتشاف الطفرات الجينية المسببة لاضطرابات وراثية نادرة، عبر جهود مركز الجينات والأمراض الوراثية، وبالشراكة مع مؤسسات علمية دولية مرموقة ضمن توجه الجامعة لتعزيز مكانتها البحثية وإنتاج معرفة نوعية تخدم صحة الإنسان وتدعم الابتكار في العلوم الطبية.
Researchers from Taibah University participated in the discovery of a new gene associated with neurodevelopmental disorders, as part of a scientific study recently published in the journal Nature Cell Biology, led by a research team from the University of Texas Southwestern Medical Center.
This discovery comes as part of an international scientific collaboration focused on analyzing genetic mutations that cause brain development disorders in children.
A team from the Genetics and Genetic Diseases Center and the College of Medicine at Taibah University participated in this research effort, including Dr. Salman Basit, Dr. Jamil Hashmi, and Dr. Majid Al-Luqmani, who contributed to the collection and analysis of clinical genetic data representing a number of rare cases.
The study, which included a sample of 24 patients from 13 families, three of which are Saudi families, was able to identify a new gene known as AIRIM (C1orf109), which was found to have mutations that lead to disruptions in early brain development. This opens new horizons for understanding the mechanisms of genetic neurological disorders and developing precise therapeutic and preventive interventions.
This research participation from Taibah University researchers extends a series of effective scientific contributions made by the university in the field of discovering genetic mutations that cause rare genetic disorders, through the efforts of the Genetics and Genetic Diseases Center, in partnership with prestigious international scientific institutions, as part of the university's approach to enhance its research position and produce quality knowledge that serves human health and supports innovation in medical sciences.